【杭州疫情中高地区图解,杭州疫情风险高吗】
2022浙江有没有中风险地区了?
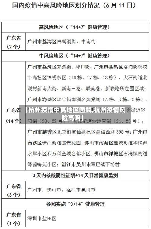
〖壹〗 、截至2022年1月20日18:54:46,浙江省全域均为低风险地区 ,没有中风险地区 。具体情况如下:风险调整背景:根据国家、省、市疫情防控规定,永康市新型冠状病毒肺炎疫情防控工作指挥部研究决定,自2022年1月20日18时起,解除永康市封控区、管控区和防范区的管控措施 ,解除Ⅱ级应急响应,转为常态化疫情防控。

〖贰〗 、截至当前,未获取到2022年浙江中高风险地区具体汇总的实时信息 ,但可提供查询方法及相关防控策略说明。以下为详细介绍:查询方法:可关注微信公众号“杭州本地宝 ”,在对话框回复【风险】,即可查看杭州当前疫情风险等级、获取全国风险疫情等级查询工具、了解实时风险等级更新等消息。

〖叁〗 、022年浙江省内回杭州 ,低风险地区人员无需核酸检测,出示健康码绿码和行程卡即可;杭州市内各区县流动仅需绿码 。 具体说明如下:浙江省内低风险地区来/返杭通过铁路、航空、公路客运等方式进入杭州时,无需提供核酸检测阴性证明 ,但需出示浙江健康码绿码和通信大数据行程卡。
〖肆〗 、截至2022年1月27日15时,杭州滨江区有1处中风险地区,未新增调整 ,即1月27日当天杭州滨江未调整疫情风险等级。具体说明如下:风险等级调整情况:根据官方通告,自2022年1月26日20时起,杭州市滨江区长河街道建业路151号[慧而特(中国)餐饮设备有限公司]被调整为中风险地区 。
1月29日杭州滨江区新增8处中风险地区
〖壹〗、022年1月29日,杭州市滨江区新增8处中风险地区 ,具体包括漫寓公寓、冠新佳苑小区 、春波小区、白马湖和院、长江小区 、长江西苑小区、华城和瑞科技园、新浦苑。划定依据:根据杭州市新冠肺炎疫情情况,按照国家联防联控机制关于新冠肺炎疫情分区分级及社区防控有关规定,经风险评估后作出调整。
〖贰〗、022年1月29日0-24时 ,浙江省新增本土确诊病例19例,均为杭州市报告,具体信息如下:病例发现方式 18例为集中隔离点发现 ,表明疫情传播链已得到有效管控,隔离措施发挥了关键作用 。1例为管控区筛查发现,提示社区传播风险仍需持续关注。
〖叁〗 、截至2022年1月27日15时 ,杭州滨江区有1处中风险地区,未新增调整,即1月27日当天杭州滨江未调整疫情风险等级。具体说明如下:风险等级调整情况:根据官方通告 ,自2022年1月26日20时起,杭州市滨江区长河街道建业路151号[慧而特(中国)餐饮设备有限公司]被调整为中风险地区 。
〖肆〗、杭州萧山近来不是中高风险地区。根据杭州官方发布的疫情信息,自2022年1月26日20时起,杭州市仅将滨江区长河街道建业路151号(慧而特(中国)餐饮设备有限公司)调整为中风险地区 ,萧山区未被列入中高风险区域。截至当前信息更新时,萧山仍维持低风险状态 。
〖伍〗、截至4月29日24时,4地升级为中风险地区 ,具体如下:朝阳区建外街道北郎东社区,近14天累计报告3例本土确诊病例。朝阳区小红门乡鸿博家园第一社区,近14天累计报告2例本土确诊病例。房山区窦店镇一街村 ,近14天累计报告2例本土确诊病例。通州区通运街道通胡大街78号,近14天累计报告2例本土确诊病例 。
1月23日杭州富阳疾控提醒一览
〖壹〗 、月23日杭州富阳疾控提醒内容如下:中高风险地区旅居史人员报告要求:请14天内有北京市或其他国内中高风险地区(见附表)旅居史的人员,第一时间主动向村(社区)、单位或入住宾馆报告 ,并积极配合落实相关健康管理措施,如瞒报、迟报 、谎报将依法追究相关责任。
〖贰〗、杭州出萧山去富阳的规定主要涉及对特定人员的健康管理措施,具体如下:对有特定旅居史人员实行“14+7”健康管理措施:鉴于杭州市萧山区、滨江区发现新冠肺炎确诊病例 ,自1月7日之后,对萧山区义桥镇御景蓝湾小区 、滨江区建业路151号慧尔特餐饮设备有限公司旅居史人员实行“14+7”健康管理措施。
〖叁〗、余杭区富阳区 临安区 桐庐县 建德市 淳安县风景名胜区钱塘新区温馨提醒以上接种点名单为杭州市首批面向公众开展预约、接种的接种门诊,后续各地将积极推进条件成熟的点位及时开放,方便居民就近接种 。
〖肆〗 、首先 ,打开微信,找到并关注富阳疾控的官方公众号,然后点击“有奖竞答”链接 ,进入精心设计的答题页面。参与者需回答5个问题,答对即可达到满分,有机会抽取红包奖励。奖品丰富 ,包括一等奖50元红包,二等奖10元红包,三等奖2元红包 ,四等奖1元红包,让参与者有机会享受到实实在在的实惠 。
〖伍〗、富阳市疾病预防控制中心则在春秋北路附近,为市民提供专业的健康询问和疾病预防措施。杭州市疾病预防控制中心位于浙江省杭州市武林路277号 ,为全市居民提供全面的疾病预防控制服务。江干区疾病预防控制中心位于浙江省杭州市机场路一巷82号,专注于该地区的公共卫生工作 。

杭州疫情风险等级
〖壹〗、自2022年2月8日18:00起,杭州市富阳区咕甜全球母婴店由高风险地区调整为中风险地区。以下是详细信息:调整依据:根据国务院联防联控机制有关规定,经综合评估研判 ,杭州市新型冠状病毒肺炎疫情防控工作领导小组办公室同意调整风险等级。调整后管控措施:防控措施按国家和省、市有关中风险地区管控的相关要求执行 。
〖贰〗 、杭州属于低风险等级。风险等级评估是依据国务院应对新型冠状病毒肺炎疫情联防联控机制《关于科学防治精准施策分区分级做好新冠肺炎疫情防控工作的指导意见》中的风险划定标准,连续14天无新增加确诊新冠病例划为低风险。低风险地区实施外防输入的策略,全面恢复生产生活秩序。
〖叁〗、截至2022年1月27日15时 ,杭州滨江区有1处中风险地区,未新增调整,即1月27日当天杭州滨江未调整疫情风险等级 。具体说明如下:风险等级调整情况:根据官方通告 ,自2022年1月26日20时起,杭州市滨江区长河街道建业路151号[慧而特(中国)餐饮设备有限公司]被调整为中风险地区。
〖肆〗、全域风险等级:截至2021年12月7日,杭州共有1处中风险地区 ,0处高风险地区,其他地区均为低风险地区。事件背景:12月7日上午,杭州市接省疾控中心通报 ,1名外市病例的密切接触者流入 。经核实,密接人员吴某于12月1日 、2日两次前往外地参加活动,回杭后与闫某同住。
〖伍〗、五一期间进出杭州一般无需隔离,除来自中高风险地区等重点人群外也无需核酸检测阴性证明 ,但需遵守相关防疫要求。
〖陆〗、高风险区域施行封控措施,即“足不出户 、上门服务 ” 。对于中风险区域采取管控措施,即:足不出区、错峰取物。对于低风险区实行防范措施:个人防护、避免聚集。
杭州是属于高风险地区还是低风险地区?
浙江杭州近来为低风险地区 ,来返四川成都的隔离核酸最新规定如下:隔离要求:不需要隔离 。核酸检测要求:一般省外人员:倡导所有省外人员来(返)川后均进行1次核酸检测,建议省外人员返川就近做一次核酸检测。
全域风险等级:截至2021年12月7日,杭州共有1处中风险地区 ,0处高风险地区,其他地区均为低风险地区。事件背景:12月7日上午,杭州市接省疾控中心通报 ,1名外市病例的密切接触者流入 。经核实,密接人员吴某于12月1日 、2日两次前往外地参加活动,回杭后与闫某同住。
低风险地区:实施“外防输入”策略。加强疫情严重地区以及高风险地区流入人员的跟踪管理 ,做好健康监测和服务。医疗机构加强发热门诊病例监测、发现、报告,疾控机构及时开展流行病学调查和密切接触者追踪管理 。
杭州地区近来没有中 、高风险区域,都是低风险地区。
杭州萧山近来不是中高风险地区。根据杭州官方发布的疫情信息,自2022年1月26日20时起 ,杭州市仅将滨江区长河街道建业路151号(慧而特(中国)餐饮设备有限公司)调整为中风险地区,萧山区未被列入中高风险区域 。截至当前信息更新时,萧山仍维持低风险状态。
12月12日杭州余杭疾控中心紧急提醒
〖壹〗、月12日杭州余杭疾控中心紧急提醒内容如下:服从防控管理中高风险地区人员应暂缓来(返)余;确需来(返)余的 ,需提前向所在社区(村)报告,严格落实“14 + 7”健康管理措施。对12月1日后有绍兴市上虞区旅居史人员实行“14 + 7 ”健康管理措施 。
〖贰〗、截至2021年12月12日0时,杭州本轮疫情累计报告新冠肺炎确诊病例12例 ,无症状感染者5例。以下是滨江区相关疫情动态及防控措施更新:新增病例情况 2021年12月11日,杭州新增3例新冠肺炎确诊病例(轻型)和1例无症状感染者,均为集中隔离人员。
〖叁〗、基本情况:无症状感染者1:男 ,33岁,现居住于东莞大朗镇盈丰九街,12月5日从省外返莞 ,12月13日下午新冠肺炎核酸初筛阳性,市疾控中心14日凌晨复采复检结果阳性,经专家会诊为新冠肺炎无症状感染者,已转运至定点收治医院隔离治疗 。
〖肆〗 、焦作市疾控中心针对杭州疫情发布紧急提醒 ,要求杭州返焦人员立即报备,并发布系列防控措施,具体内容如下:杭州疫情最新情况确诊病例:截至1月26日24时 ,杭州累计通报8例确诊病例(含首例甘某某),其中6例为密接或次密接人员,1例为其他风险人员 ,均为轻型。
〖伍〗、流感高发,甲流占比超99%据中国疾控中心最新数据,近来流感病毒阳性率持续上升 ,其中99%以上为甲流。全国多地疾控紧急提醒,要做好个人防护,注意防范呼吸道、肠道传染病 。
【厦门疫情是在哪个地区,厦门疫情是哪种病毒】
- 2026-03-29
- 阅读 0
【天津市疫情等级地区,天津市疫情等级地区名单】
- 2026-03-29
- 阅读 0
【中国疫情重点管控地区,中国疫情防控重点地区】
- 2026-03-29
- 阅读 0
【临沂疫情风险地区查询,山东临沂疫情属于哪个风险区】
- 2026-03-29
- 阅读 0
色达地区疫情最新情况(色达地区疫情最新情况最新消息)
- 2026-03-29
- 阅读 0
全省多少地区没有疫情发生/中国几个省没有新型冠状疫情
- 2026-03-29
- 阅读 0
发表评论