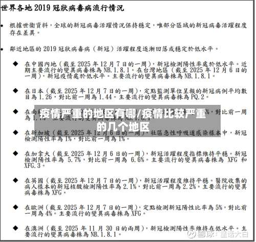
疫情严重的地区有哪/疫情比较严重的几个地区
浙江哪几个地方疫情严重
浙江疫情较为严重的地区主要包括杭州、宁波和温州 。杭州:作为浙江省的省会,人口密集 ,经济发达,因此在疫情爆发时受到了较大的影响。特别是在某些疫情高峰期间,杭州的疫情形势一度十分严峻。宁波:作为一个重要的港口城市 ,世界交往频繁,这也增加了疫情输入的风险 。在疫情爆发期间,宁波的多个区域都出现了聚集性疫情。

浙江的疫情严重地区包括杭州 、宁波和温州等地。杭州作为浙江省的省会,人口密集 ,经济发达,因此在疫情爆发时受到了较大的影响。特别是在2022年底至2023年初的疫情高峰期间,杭州的疫情形势一度十分严峻 ,医院和社区都面临巨大的防控压力 。

都掌握的明明白白这就是让全国人民都为之震惊的好市长,另外浙江省温州市派出大量医疗队进驻武汉帮助兄弟省市,而温州市也是疫情的重灾区之一 ,如此有情有义让人称赞。其次,浙江省人民的互帮互助。

从地理位置来看的话,温州在浙江省的东部 ,距离福建比较近 。从温州到武汉距离很远,将近1000公里的距离,按道理来说是不可能跟疫情有关的。然而事实并非如此 ,温州的疫情在全国都算是比较严重的地方。可能我们都听过一个电视剧,叫做《温州一家人》,也听说过一个地方叫温州皮革厂 。
浙江疫情最严重的城市是温州。据公开信息查明,截至2023年1月4日 ,浙江高风险地区有四个,其中居首位的城市为温州。浙江地区近来没有低、高风险区域,都是常态化防控区 ,自2023年1月8日起,对新型冠状病毒实施乙类乙管,实施后不再实行隔离措施 。不再判定密切接触者。不再划定高低风险区。
杭州 ,宁波 。浙江的杭州,宁波这两个地方疫情严重。首先浙江新增22+32,其中杭州7例 ,宁波26例。其次其余地区也出现了零星感染。
重点疫区都有哪些省份
〖壹〗、湖北省作为重点疫区:作为疫情的发源地,湖北省尤其是武汉市在疫情期间面临着极大的挑战 。随着疫情的扩散,湖北省其他地区也受到了严重影响 ,因此整个省份被视为重点疫区。 广东 、黑龙江等省份的疫情情况:广东等地由于人口流动大、密度高,疫情传播速度快,一度成为重要的防控区域。
〖贰〗、传统的重点疫区广东、广西 、贵州、重庆、山东 、云南和海南,近年发病率都有较大幅度的下降 。而传统的低发区 ,如东北三省的黑龙江、吉林和辽宁,西部的新疆、西藏 、青海,最近3年或3年以上一直连续保持发病率为0 ,已有条件在中国第一批摘掉狂犬病疫区的帽子。
〖叁〗、个重点疫区:湖北全省各市;浙江省温州市、台州市 、杭州市、宁波市;河南省信阳市、驻马店市;安徽省合肥市 、阜阳市;江西省南昌市。动物疫病流行国家/地区是指病毒或病菌所能传播的国家或地区 。疫病流行区的范围大小受传播方式和环境条件的限制。动物疫病是指动物传染病、寄生虫病。

全国疫情等级区域是如何划分的
〖壹〗、全国疫情等级区域主要针对湖北省、北京市以外的地方,以县级为单位,依据疫情严重程度划分为低风险地区 、中风险地区和高风险地区三类 ,具体划分标准及对应防控策略如下:低风险地区实施“外防输入 ”策略,全面恢复生产生活秩序 。
〖贰〗、疫情级别通常根据疫情的传播风险、严重程度及防控需求进行划分,主要分为低风险地区 、中风险地区和高风险地区三个级别 ,具体划分标准及依据如下:低风险地区:定义:无确诊病例,或连续14天无新增确诊病例。
〖叁〗、在中国,突发公共卫生事件的疫情分级标准主要划分为四个等级:特别重大(Ⅰ级):当疫情在全国范围内扩散 ,对社会经济造成严重威胁,或与已知传染病差异显著且传播迅速时,会被列为Ⅰ级响应。这一级别的疫情需要国家层面的高度重视和全面防控 。
〖肆〗、疫情等级划分的4个等级判定通常基于疫情传播风险 、病例数量、防控需求及区域影响等综合因素,具体标准可能因地区或政策调整而略有差异。以下是通用判定逻辑的详细说明:四个等级的通用划分标准低风险地区 判定条件:无确诊病例 ,或连续14天内无新增本土确诊病例。
全国肺炎高发地区是哪里?
〖壹〗、全国肺炎高发地区曾集中在湖北省,尤其是武汉市。具体分析如下:在新型冠状病毒引发的肺炎疫情初期,湖北省武汉市是疫情的核心暴发地 。这一结论基于病毒传播的早期特征: 病毒溯源与传播路径新型冠状病毒最早在武汉市被发现 ,并通过人际接触 、呼吸道飞沫等途径快速扩散。
〖贰〗、流行趋势:支原体肺炎高发且范围扩大数据佐证高发:衢州市10月三家重点医院接诊的肺炎支原体感染儿童数量是去年同期的18倍;上海儿童医学中心7月接诊患儿近400名,较往年翻倍;北京市儿童医院日均接诊呼吸道感染病例超7000人,天津儿童医院单日接诊量超2万人次 ,均远超医院承载能力。
〖叁〗、武汉作为疫情初期的主要爆发地,确诊人数位居全国之首 。黄冈:1422例(湖北)黄冈市紧邻武汉,受疫情影响严重 ,确诊人数较多。孝感:1120例(湖北)孝感市同样位于湖北省,是疫情较为严重的地区之一。随州:641例(湖北)随州市的确诊人数也相对较高,反映了疫情的广泛传播 。
〖肆〗 、湖北地区的特殊性:湖北作为疫情核心区域 ,其爆发期与全国其他地区存在显著差异。一月中上旬之后,湖北的新型冠状肺炎病例反而呈现增多趋势,这主要与病毒传播的聚集性、早期医疗资源紧张以及检测能力逐步提升有关。
中国疫情最严重的三个省
〖壹〗、疫情最严重的三个省是湖北省、广东省和河南省 。湖北省是疫情爆发的中心地带,尤其是武汉市。这里最初出现了大量病例 ,并迅速成为全国乃至全球关注的焦点。湖北省的疫情严重程度与武汉市的华南海鲜市场有关,这里被认为是病毒传播的源头之一 。随后,湖北省及武汉市采取了严格的封城措施 ,以遏制病毒的传播。
〖贰〗 、江苏省是近来全国疫情最为严重的省份之一。根据最新的中高风险区域名单,江苏省拥有2个高风险地区和50个中风险地区。8月1日,江苏新增40例本土确诊病例 ,其中11例为轻型,29例为普通型 。同时,新增2例本土无症状感染者 ,以及3例境外输入确诊病例。
〖叁〗、当前,疫情最严重的三个省份分别是江苏、云南和河南。 以江苏省为例,根据现有数据 ,该省近来有两个高风险地区和50个中风险地区 。 2021年8月1日,江苏新增本土确诊病例40例,其中11例轻型,29例普通型;新增本土无症状感染者2例。
〖肆〗 、黑龙江省、江苏省、山东省 、河南省。根据全国疫情防控中心显示 ,湖北省是最严重的,其次就数黑龙江省了,全国各地都不要黑龙江身份的打工者 。都怕被传染 ,年后外出的打工者有百分八十五的人都被劝返回黑龙江省了。
〖伍〗、黑龙江省,简称“黑”,省会哈尔滨。西藏 ,简称“藏” 。西藏自治区,首府拉萨市。贵州,简称“黔 ”或“贵” ,省会贵阳。黑龙江的疫情主要集中在佳木斯,西藏的疫情主要集中在拉萨,贵州的新增主要在贵阳和毕节 。
哪里是疫情最严重的地区
〖壹〗、截至2024年11月13日 ,泰国百日咳累计报告1290例患者,其中也拉府病例数比较多(575例),是疫情最严重的地区。 以下为详细信息:疫情概况百日咳是由细菌引起的呼吸道感染,可通过咳嗽 、打喷嚏或吸入飞沫传播 ,常见于儿童聚集场所(如学校、日托中心)。
〖贰〗、广东基孔肯雅热疫情最严重的地区是江门市。根据2025年10月5日至11日的最新通报,广东省新增基孔肯雅热本地病例2257例,其中江门市新增1255例 ,占比超55%,病例数显著高于其他城市 。虽然江门市的疫情持续波动下降,但仍处于较高水平。
〖叁〗 、中国最严重的疫情是新型冠状病毒肺炎疫情 ,且疫情初期最为严重的地区是湖北省武汉市。以下是关于此疫情在中国最严重地区的详细说明:首次爆发地:新型冠状病毒肺炎疫情自2020年初在中国湖北省武汉市首次爆发,并迅速蔓延至全国各地及全球范围 。
〖肆〗、近来公开信息还没有明确指出2025年甲流疫情最严重的具体地区。根据中国疾病预防控制中心发布的《全国急性呼吸道传染病哨点监测情况(2025年第47周)》,全国门急诊流感样病例中流感阳性率已接近45% ,整体进入中流行水平,部分省份则已达到高流行水平。
疫情地区的面膜能用吗(疫情地区的面膜能用吗知乎)
- 2026-02-05
- 阅读 0
【英德疫情风险地区查询,英德疫情风险地区查询电话】
- 2026-02-05
- 阅读 0
疫情地区物流怎么卸货的(疫情地区物流安全吗)
- 2026-02-05
- 阅读 0
浙江所有疫情风险地区(浙江疫情有哪些地方)
- 2026-02-05
- 阅读 0
疫情地区做核酸要钱吗/疫情做核酸检测免费吗
- 2026-02-05
- 阅读 0
周口地区疫情动态最新数据(周口疫情最新消息有几例)
- 2026-02-05
- 阅读 0
发表评论