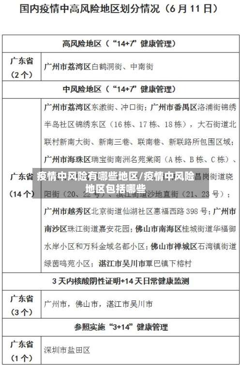
疫情中风险有哪些地区/疫情中风险地区包括哪些
全国近来有36个中风险地区,分别是哪些?
辽宁省营口市鲅鱼圈区熊跃镇辽海花园社区 、鲅鱼圈区红海社区益海福都社区为中等风险区 。辽宁省营口市盖州市陈屯镇杨店村。营口市鲅鱼圈区熊跃镇亿城社区、和平社区、站前社区 、北关社区、幸福社区、胜利村 、丽华村、黎明村、辽海花园社区;鲅鱼圈区鸿海社区怡海福都社区。中等风险地区的食物搭配应保持平衡 。

根据全国疫情的变化情况 ,每天全国中高低风险地区的划分都会进行一定的调整。截止到近来为止(1月15日)我国现有两个高风险地区以及69个中风险地区。下面我们就来关注一下具体的名单以及中高风险区域的查询 。

近来全国没有无风险地区的说法,疫情风险等级划分标准如下:高风险地区:累计病例超过5例,14天内有聚集性疫情发生。中风险地:14天内有新增确诊病例 ,累计确诊病例不超过5例,或累计确诊病例超过5例,14天内未发生聚集性疫情。低风险地区:无确诊病例或连续14天无新增确诊病例。

全国疫情等级区域是如何划分的
〖壹〗、疫情级别通常根据疫情的传播风险 、严重程度及防控需求进行划分 ,主要分为低风险地区、中风险地区和高风险地区三个级别,具体划分标准及依据如下:低风险地区:定义:无确诊病例,或连续14天无新增确诊病例 。防控措施:实施“外防输入”策略,强调个人防护与社会面常态化防控 ,如公共场所佩戴口罩、保持社交距离等。
〖贰〗 、全国疫情等级区域主要针对湖北省、北京市以外的地方,以县级为单位,依据疫情严重程度划分为低风险地区、中风险地区和高风险地区三类 ,具体划分标准及对应防控策略如下:低风险地区实施“外防输入 ”策略,全面恢复生产生活秩序。
〖叁〗 、在中国,突发公共卫生事件的疫情分级标准主要划分为四个等级:特别重大(Ⅰ级):当疫情在全国范围内扩散 ,对社会经济造成严重威胁,或与已知传染病差异显著且传播迅速时,会被列为Ⅰ级响应 。这一级别的疫情需要国家层面的高度重视和全面防控。
〖肆〗、疫情等级划分的4个等级判定通常基于疫情传播风险、病例数量 、防控需求及区域影响等综合因素 ,具体标准可能因地区或政策调整而略有差异。以下是通用判定逻辑的详细说明:四个等级的通用划分标准低风险地区 判定条件:无确诊病例,或连续14天内无新增本土确诊病例 。
〖伍〗、疫情风险区的划分主要依据病例数量、传播风险 、区域特征及防控需求,通常分为高、中、低风险区 ,具体标准及查看方式如下:划分标准高风险区:病例数较多,且存在明显社区传播风险(如聚集性疫情)。通常以小区、村组或楼栋为单位划定,实行“足不出户 、上门服务”的封控措施。
〖陆〗、022年1月30日广州风险等级实际情况:截至该时间点,广州市全域均为低风险地区 ,未出现中高风险区域 。这一状态表明广州通过精准防控措施有效遏制了疫情扩散,符合低风险地区“无确诊病例或连续14天无新增”的核心标准。风险等级动态调整机制:风险等级划分并非固定不变,而是根据疫情发展态势实时调整。
关于巴西的疫情,它的风险等级是中风险吗?
综合来看 ,巴西疫情整体情况复杂,虽有过缓和迹象但仍不容乐观,尚未有权威机构将其风险等级明确界定为“中风险 ” 。
巴西的疫情风险等级很难简单归类为中风险 ,近来处于复杂多变的过渡阶段。一方面,疫情传播出现可控迹象。本月16日以来,巴西新冠病毒基本传染数已降至0.98 ,此前该数值连续16周保持在1以上。在传染病防控中,数值低于1意味着疫情传播正在减弱,专家认为这表明巴西疫情有得到控制的初步迹象 。
近来没有权威信息将巴西列为中风险国家 ,疫情已不再是评判国家风险等级的主要因素。巴西的风险状况主要体现在社会环境和投资领域。 社会环境风险:巴西的里约热内卢、圣保罗等大城市犯罪率较高,抢劫和盗窃案件频发 。该国是世界上主要的毒品市场和走私通道之一,部分贫民窟由毒贩和黑帮控制,治安环境较为复杂。
全国中风险地区有哪些,全国中风险地区有哪些城市
打开微信搜索功能打开手机中的微信app ,点击顶部“搜索”选项。进入粤省事小程序在搜索页面输入“粤省事”,点击搜索结果中的“粤省事 ”小程序 。进入疫情区域页面在粤省事首页点击“疫情区域”选项,进入风险地区查询页面。查看风险地区名单页面会直接显示全国高风险和中风险地区列表 ,用户可滑动查看完整信息。
全国中风险地区名单有:朝阳区六里屯街道六里屯北里10号楼及底商 。海城区高德街道马栏村委会海枫和苑。海城区高德街道马栏村委会高德教育住宅小区第1排7幢第10至12号。海城区高德街道开江村委会向海大道蔡屋村16号 。海城区高德街道庙山社区 、沙脚社区。海城区高德街道马栏村委会猛鸡特村。
月4日0时起,全国无高风险地区,中风险地区有4个 ,分别是云南三个(瑞丽市勐卯镇姐勒村委会南闷村民小组、瑞丽市勐卯镇姐东村委会大等贺村民小组、德宏傣族景颇族自治州瑞丽市姐告国门社区);江苏一个(扬州市蜀冈瘦西湖风景名胜区城北街道卜扬社区瘦西湖福苑小区)。
德州最新疫情地区划分/德州疫情最新政策
- 2026-02-06
- 阅读 0
吐鲁番疫情管控地区查询(吐鲁番疫情管控地区查询电话)
- 2026-02-06
- 阅读 2
【定西地区有无疫情病例,定西市新冠状病毒肺炎病例及情况】
- 2026-02-06
- 阅读 1
【济南地区停课了吗今天疫情,济南地区停课了吗今天疫情情况】
- 2026-02-06
- 阅读 3
【福安疫情风险地区查询,福安疫情防控最新公告】
- 2026-02-06
- 阅读 8
疫情地区消毒用的什么(疫情期间消毒用的什么)
- 2026-02-06
- 阅读 8
发表评论